技术分享 | 纳米抗体——小体积,大潜能!
在羊驼外周血液中存在一种天然缺失轻链的抗体,该抗体只包含一个重链可变区(VHH)和两个常规的CH2与CH3区,但却不像人工改造的单链抗体片段 (scFv) 那样容易相互沾粘,甚至聚集成块。单独克隆并表达出来的VHH结构具有与原重链抗体相当的结构稳定性以及与抗原的结合活性,是已知的可结合目标抗原的最小单位,其分子量为15KDa,体积仅为传统抗体的十分之一,被称作纳米抗体(Nanobody, Nb),其结构简单、稳定性强、亲和力高,被誉为“抗体界的黑科技”。
A 常规抗体的结构图,由重链和轻链组成;B纳米体结构示意图[1]
此外,纳米抗体的制备方式为工程菌表达,不同于传统抗体的杂交瘤细胞制备方式,因此也具有易表达、易于基因工程改造的优点。基于其稳定性、穿透力等方面的优势,目前纳米抗体在疾病治疗、诊断及物质检测等领域广受关注。
纳米抗体优在哪里?
01 高亲和力与小型化并存
纳米抗体虽尺寸远小于常规抗体,但其抗原结合活性却毫不逊色。这主要得益于其独特的结构:其CDR3环通常更长,可有效弥补因缺失轻链造成的结合界面损失[2]。并且,纳米抗体不含有多余冗杂结构,仅保留了最关键的抗原结合活性部位,并被保守的框架区包围,形成独特的凸状或口袋状空腔。这使得纳米抗体能够精准识别并结合常规抗体难以触及的隐藏或凹陷抗原表位,从而实现“小体积,高活性”。
02 稳定性高
纳米抗体内部普遍存在的额外二硫键,使其构象极为稳定,不易因环境变化而失活。因此,它们对高温、极端pH及有机溶剂均表现出非凡的耐受性。研究表明,部分纳米抗体在37℃下可稳定保存数月甚至一年[3],这一特性使其能够实现室温运输与储存,突破了常规抗体必须冷链保存的限制,并展现了优异的可逆复性能力。
03 水溶性好
纳米抗体在进化过程中,其FR2区关键的疏水氨基酸已被亲水氨基酸所取代。这一结构性优化,加之其较长的CDR3环对部分疏水区域的覆盖,极大地提升了分子的亲水性,有效防止了聚集与二聚化现象[4]。因此,纳米抗体通常具有良好的水溶性,并能在原核表达系统中实现高水平可溶性表达。
04 强大的组织穿透性
凭借其微小的分子尺寸,纳米抗体能够快速渗透组织屏障,甚至进入细胞内部,高效结合胞内靶点。这种卓越的穿透能力是体积庞大的常规抗体所无法比拟的,为其在靶向治疗和细胞内成像等领域的应用奠定了基础。
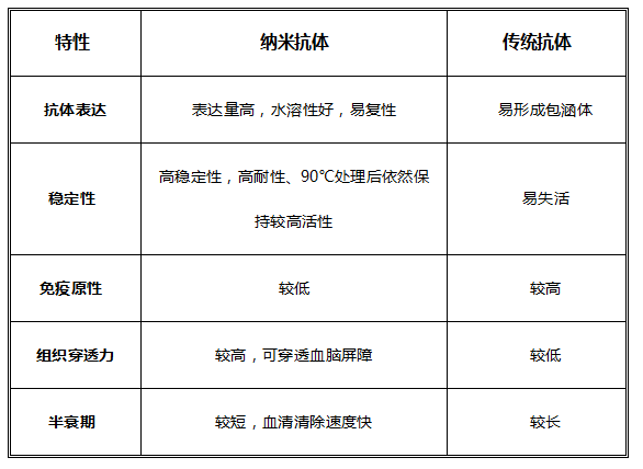
纳米抗体vs. 传统抗体:优势显著
为何纳米抗体是“下一代”生物技术利器?
纳米抗体(VHH)凭借小尺寸、高稳定性及易工程化优势,正在改写肿瘤、神经和感染性疾病诊疗范式[5]。
1.肿瘤诊断与治疗
肿瘤影像诊断:纳米抗体可作为放射性标记的分子探针,在注射后数小时内实现高对比度PET/SPECT成像,支持肿瘤早期定位与分期。
靶向药物递送:作为“导航头”,纳米抗体可与药物、毒素或核素偶联,提升实体瘤内药物递送效率,增强疗效并降低系统毒性。
免疫检查点调控:其结构易于工程化改造,可开发针对PD-1/PD-L1等靶点的新型免疫调节药物。
2.细胞疗法:推动精准医疗升级
CAR-T/CAR-NK疗法:以纳米抗体作为抗原识别域,可提高CAR分子的稳定性与表达效率,其长CDR3区有助于识别隐蔽表位,扩展靶点范围。
双/多特异性抗体:纳米抗体可作为模块化组件,构建同时靶向肿瘤与免疫细胞的多功能分子,增强肿瘤杀伤效能。
3.神经科学:突破血脑屏障
纳米抗体的小尺寸与高稳定性使其具备穿越血脑屏障的潜力,为阿尔茨海默症、帕金森病及脑瘤等中枢神经系统疾病的治疗提供新途径。
4.感染性疾病防控
抗病毒治疗:纳米抗体可识别病毒保守表位,高效中和病毒且不易引发逃逸突变,在应对SARS-CoV-2[6]、流感病毒、埃博拉病毒等突发传染病方面,纳米抗体药物的开发周期更短,稳定性更好,甚至可通过吸入式给药直接作用于呼吸道,具有巨大潜力。
抗菌应用:可开发用于细菌感染诊断或作为抗菌药物增效剂的靶向纳米抗体。
泓迅生物纳米抗体服务
基于纳米抗体广阔的应用前景,泓迅生物提供成熟、高效的一站式的纳米抗体定制服务,包括抗原制备、羊驼免疫、抗体库构建、纳米抗体筛选以及表达纯化等,为客户提供纳米抗体研发与生产的综合性服务。
全流程服务路线
• 抗原设计与制备:提供蛋白、多肽等多种抗原形式,严格质控(纯度、内毒素)。
• 羊驼免疫:依托自有养殖基地,保证动物来源清晰、健康、天然未免疫,从源头确保抗体库质量。
• 免疫库构建与淘选:采用噬菌体展示技术,构建高多样性、高库容的免疫文库,并通过2-4轮严格淘选,富集高亲和力克隆。
• 高通量筛选与鉴定:结合ELISA、单克隆测序,筛选出具有独特CDR3序列的阳性克隆。
• 表达与纯化:提供原核/真核表达系统,可制备无标签蛋白,满足不同应用需求。
核心优势
-
源头可控:自有羊驼基地,溯源清晰,天然未免疫
-
技术扎实:从免疫、建库到筛选,每一步都有严格的质控标准和丰富的项目经验。
-
一站式交付:客户只需提供靶点信息或抗原,我们即可完成从免疫到最终测序验证和蛋白交付的全过程,极大节省您的研发时间和精力。
-
定制化服务:可根据您的特定应用场景,优化开发策略,交付最适用的纳米抗体分子。
纳米抗体不仅是抗体形式的简单革新,更是一把开启精准医疗、深层诊断和基础研究新大门的钥匙。泓迅生物以专业的技术平台和高效的服务,成为您探索纳米抗体广阔世界的可靠伙伴。
为什么选择泓迅生物
领先的技术优势—AI密码子优化分析(专利技术)
成熟的蛋白表达经验——五大蛋白表达系统,自主研发数十种高效表达载体
更高的价值服务—合成生物学一站式解决方案
References
[1]Wang J, Tong T, Wu Q. Nanobodies in animal infectious disease control: diagnosis and therapy. Front Cell Infect Microbiol. 2025 Jul 25;15:1640352.
[2]Cai H, Yao H, Li T, et al. An improved fluorescent tag and its nanobodies for membrane protein expression, stability assay, and purification. Commun Biol, 2020, 3(1): 753
[3]Akazawa-Ogawa Y, Takashima M, Lee Y H, et al. Heat-induced irreversible denaturation of the camelid single domain VHH antibody is governed by chemical modifications. J Biol Chem, 2014, 289(22): 15666-15679
[4]Melarkode Vattekatte A, Shinada N K, Narwani T J, et al. Discrete analysis of camelid variable domains: sequences, structures, and in-silico structure prediction. Peer J, 2020, 8: e8408
[5]Muyldermans S. A guide to: generation and design of nanobodies. FEBS J. 2021 Apr;288(7):2084-2102.
[6]Liu, Q., Lu, Y., Cai, C. et al. A broad neutralizing nanobody against SARS-CoV-2 engineered from an approved drug. Cell Death Dis 15, 458 (2024).
Syno®C 引物合成
RNA合成
mRNA合成
Syno®GS 基因合成
载体构建
高通量及DNA文库构建
CRISPR基因编辑平台
病毒包装
基因测序与组学分析
重组蛋白表达平台
抗体工程平台
多肽服务
生物信息学分析与设计
CRISPR文库
合成生物学产品
ProXpress蛋白快速检测
CRISPR 质粒



















